首页
集团概况
新闻中心
业务动态
党建群团
廉洁蜀高
信息公开
招标信息
您当前的位置:
首页
/
信息公开
/
公示公告
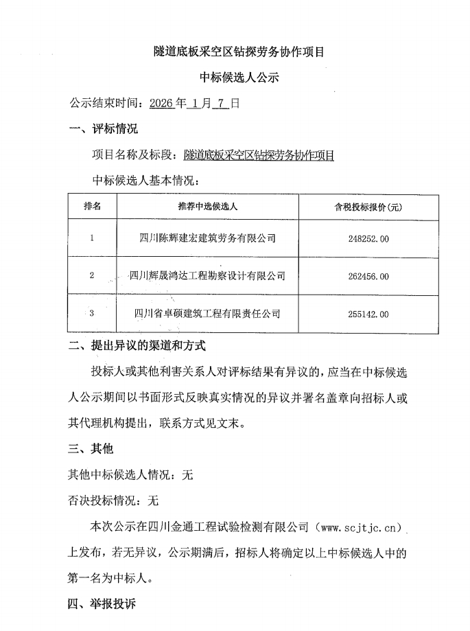
隧道底板采空区钻探劳务协作项目中标候选人公示
2026年01月04日
389人看过
四川蜀道高速公路集团有限公司关于不法分子非法伪造我司公章及文件的澄清公告
2026/01/09
隧道底板采空区钻探劳务协作项目中标候选人公示
2026/01/04
蜀道集团党委第一巡察组公告
2025/10/15
西宁高速普格段河口~鲁溪河二级110kV线路改造工程施工公开比选评标结果公示
2025/10/01
资中至乐山高速公路阶段性过程控制审计服务招标结果公示
2025/09/29
四川金通工程试验检测有限公司2025-2028年常年法律顾问服务项目(第二次)中标候选人公示
2025/09/09
上一页
下一页
董事长邮箱
sdgsjtdsz@163.com
总经理邮箱
sdgsjtzjl@163.com
地址:成都市高新区天府一街535号两江国际大厦A栋
四川省人民政府
中共四川省委组织部
四川省交通厅
四川省国资委
蜀道集团
Copyright @2021 四川蜀道高速公路集团有限公司
版权所有 技术支持:
创企科技
蜀ICP备2022016653号-1